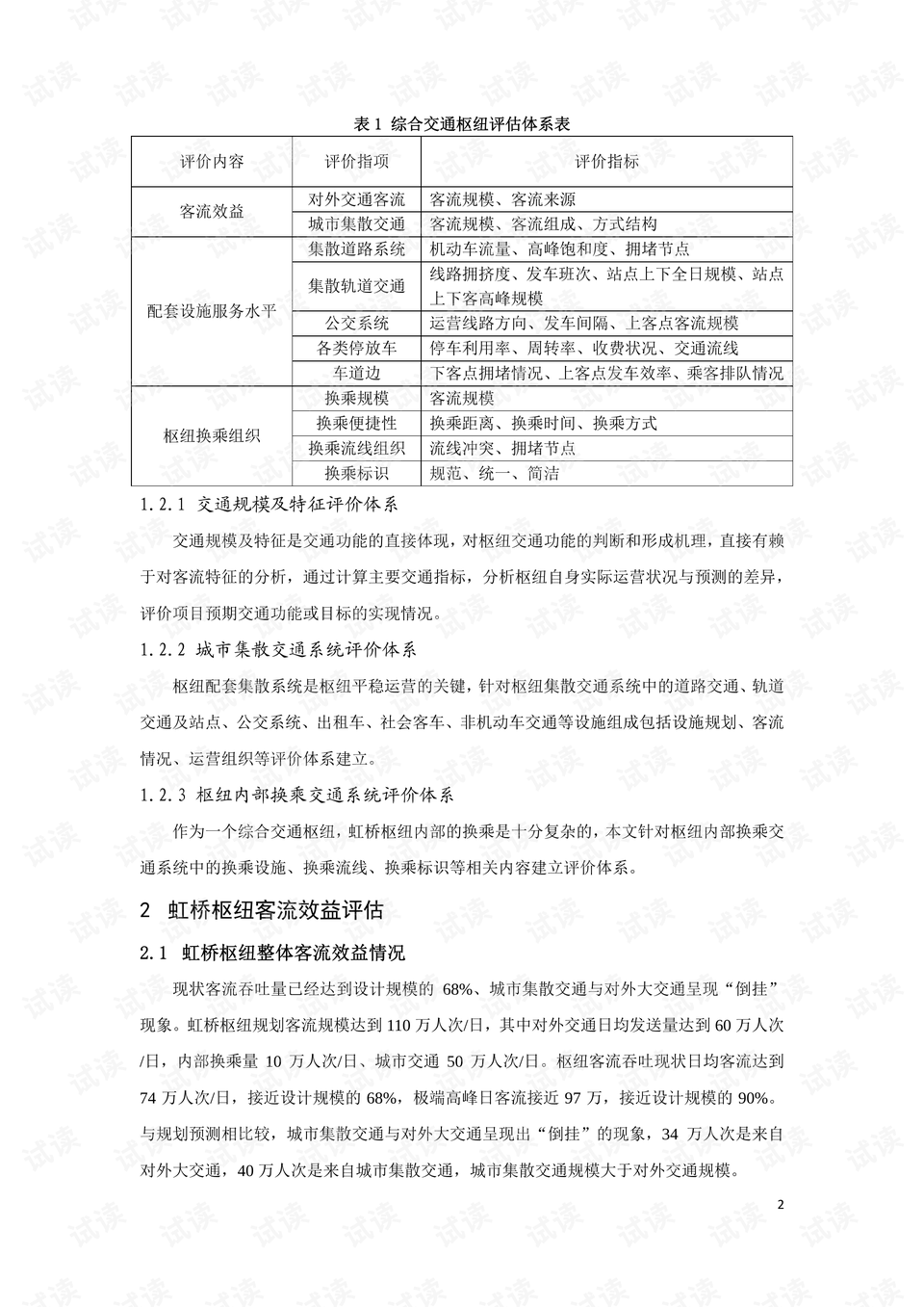
引言
在信息爆炸的时代,我们经常需要处理大量的内部资料和公开资料。这些资料为我们提供了宝贵的信息,但同时也需要我们进行有效的评估和分析,以便从中提取出有价值的结论。本文将以趣味版的形式,探讨如何下载、管理,并评估分析这些资料,以及它们在我们的工作和日常生活中的应用。
资料的收集
内部资料
内部资料是指组织内部产生的信息和文档,比如会议记录、项目报告等。这些资料通常涉及公司的敏感信息和商业秘密,因此需要保密处理。下载内部资料时,我们需要遵循公司的保密协议和权限规定,确保资料的安全和合规性。
公开资料
公开资料则是指对外公布的信息,比如政府报告、学术论文等。这些资料可以通过互联网搜索、图书馆查找等方式获取。下载公开资料时,我们需要注意资料的版权问题,尊重原创者的知识产权。
资料的下载渠道
内部资料下渠道
对于内部资料,通常可以通过公司的内部网络系统、私有云或加密的邮件系统进行下载。这些渠道相对安全,能够防止敏感信息外泄。
公开资料下载渠道
公开资料的下载渠道则更加广泛,包括但不限于官方网站、学术数据库、专业论坛等。在选择下载渠道时,我们需要确保资料的来源可靠,避免下载到错误或不完整的资料。
资料的管理和存储
为了高效地管理和存储资料,我们可以采用以下几种方法:
文件夹分类
创建不同类别的文件夹,将相关内部资料和公开资料进行归类,便于快速查找和引用。例如,我们可以按照项目名称、报告类型或日期进行分类。
云存储
利用云存储服务,如Google Drive、Dropbox等,可以随时随地访问和管理资料,同时也方便团队成员之间的共享和协作。
协同工具
使用协同工具,如Trello、Asana等,可以帮助我们跟踪资料的使用和更新状态,确保团队成员对资料的最新版本有清晰的认识。
评估和分析
内容的评估
在评估资料内容时,我们需要从以下几个方面进行考虑:
- 准确性: 资料中的信息是否准确无误,是否有可靠的来源支持。
- 时效性: 资料是否是最新的,是否反映了当前的情况和趋势。
- 相关性: 资料是否与我们的目标或问题相关,是否提供了有价值的见解。
- 完整性: 资料是否全面,是否考虑了所有相关因素和角度。
分析方法
在分析资料时,我们可以采用定量和定性的方法:
- 定量分析: 通过统计学方法对数据进行量化处理,如使用Excel或其他分析软件进行数据整理和计算。
- 定性分析: 阅读和理解资料的内容,对其进行解释和评价,如使用研究框架对资料进行结构化分析。
应用实例
项目管理
在项目管理中,通过下载和分析内部资料和公开资料,我们可以了解项目进展情况,评估项目风险,制定有效的应对策略。
市场研究
通过收集和分析公开资料,我们可以获取市场趋势、竞争对手信息和消费者行为等,帮助我们制定市场策略和产品开发计划。
学术研究
在学术研究中,内部资料和公开资料的收集、管理和分析是必不可少的部分,它们为我们提供了研究的基础数据和理论支持。
结论
总之,内部资料和公开资料的下载、管理和评估分析是一个复杂而重要的过程。它不仅要求我们在技术上熟练掌握各种工具和方法,还要求我们在策略上能够灵活应对各种情况。通过有效的资料管理,我们可以更好地支持决策,提高工作和学习的效率。








京公网安备11000000000001号
京ICP备11000001号